课程作业求助 监控电路设计
时间:10-02
整理:3721RD
点击:
直流电源电压监控电路设计
设计要求
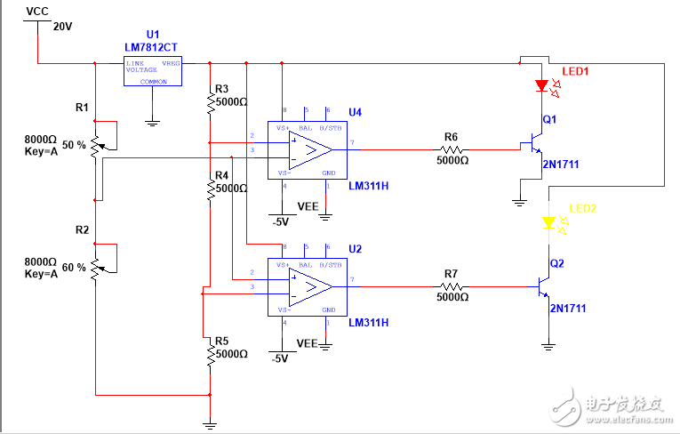
以同一直流电源作为电路工作电压输入和测试电压输入。当直流电源电压值超过UH时,发光二极管红灯亮并发出报警声1;当电源电压值低于UL时,发光二极管黄灯亮并发出报警声2。自行确定UL和UH值(UL<UH)。UL和UH门限值可调。
实验室提供材料
标准焊接板一个;
NPN三极管两个、可调电阻4个;
三端稳压器7812一个;
集成运放LM311两块;
红色、黄色发光二极管各1个;
蜂鸣器两个;
IC 555两块;
常规电阻电容若干。
我用multisim模拟的图在这 但灯一直不亮 求大神们帮助。

