运放芯片发烫但工作正常是什么原因
时间:10-02
整理:3721RD
点击:
求助大神,运放芯片发烫但工作正常是什么原因
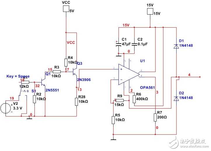
在如上的原理图下,我测了下输出波形是这样的(按道理应该是稳定的12.5V啊!):

同时我用万用表测了下供电15V的电流,从0一直上升到0.163A,再跳到0然后又一直升到0.163A,如此循环。
什么芯片?看下电路参数是不是有问题 如果是功放芯片的话 就要加散热片了
呵呵呵呵呵呵呵,
运放输入阻抗高, 大电流机率不高, 通常都是输出电流过大造成运放发热
我建议用万用表量测运放引脚的电流值, 就可以知道原因了
谢谢大神们!
在如上的原理图下,我测了下输出波形是这样的(按道理应该是稳定的12.5V啊!):

同时我用万用表测了下供电15V的电流,从0一直上升到0.163A,再跳到0然后又一直升到0.163A,如此循环。
