这个电路是个什么情况求大神指导。看不懂啊。
时间:10-02
整理:3721RD
点击:
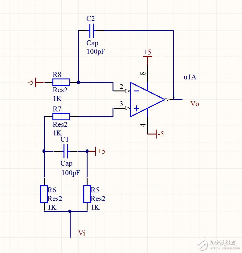
图中的-5V也可能是地。但是怎么分析都不对啊。C1位置的+5V接的位置很奇葩不明白。

自己顶一下。大婶在哪里
能不能把怎个图给我看看
我最后去网上查了查,这个有没有可能是加减法电路?这个电路图很复杂的,里面还涉及到好多的芯片
这个电路有点复杂,跟他输入有关。这个电路不可能是加减法器。1脚和2脚之前式电容,有点像积分电路。
可是印象中,运放一端输入,另一端要接地,可是那边直接接到了芯片的-5V输出端。而且,这个C1上的+5V和Vi也不明白为什么这么画
输入是光敏器件的输出。
运放用作积分器,这个运放型号是什么?
这个运放是LMC6482双运放
你没有见过放大器两个输入端同时接入信号吗?
