这个电路图为什么输出不稳定?
时间:10-02
整理:3721RD
点击:

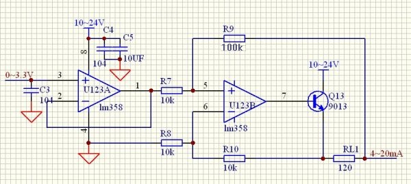
各位大侠,这个电路为什么在固定输入时,输出电流会一直往下掉?比如输入时2v时,电流就会从16mA一直往下掉,掉到14mA左右。这是为什么呢?
带不载 如果需要大点电流可以加一级电流放大电路
说明带负载 能力不行 , 可以加一级功率放,来增大他的电流。
增加一级电流放大吧

带不载 如果需要大点电流可以加一级电流放大电路
说明带负载 能力不行 , 可以加一级功率放,来增大他的电流。
增加一级电流放大吧