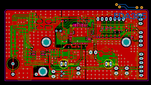
帮忙提意见,特别是RF信号有没有问题
时间:10-02
整理:3721RD
点击:
file:///C:\Users\admino\AppData\Roaming\Tencent\Users\1361037045\QQ\WinTemp\RichOle\NLHQPOKF{5{I0%0~`$LTPZN.pngfile:///C:\Users\admino\AppData\Roaming\Tencent\Users\1361037045\QQ\WinTemp\RichOle\NLHQPOKF{5{I0%0~`$LTPZN.png

RF那一段,看起来线宽在中间有些变宽了?
