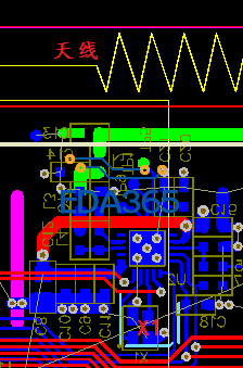
RF晶振跟天线
时间:10-02
整理:3721RD
点击:
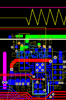
大虾们,你们好,如果摸块跟 X1 顺时针转90度,X1会影响天线的接收吗?为什么?信服的理由。4层PCB LAYOUT的。谢谢了

请问小编,哪个是天线,哪个是X1。你这是在让大家看图说话啊
最好的方法是,将两张图都贴上来,前后对比就一目了然了
请看一下

你这个天线是什么天线?是在PCB上面走线的呢还是那种天线延长线?还有,你模块和X1顺时针转90°貌似X1离天线更远了吧....
不是PCB天线,是那种可延长的,模块和X1顺时针转90°更远?X1可是在正下方哦,我现在就是不明白模块和X1顺时针转90°会不会影响到天线的接收问题。
如果是那种天线延长线的话一般来说问题还是不大的...不会有什么影响的...
可不可以说一个让我信服的理由?谢谢
