AD winter09出现“Duplicate Net Names Bus Slice Dj解决办法
时间:10-02
整理:3721RD
点击:
很多人遇到“Duplicate Net Names的问题,今天就分享下自己的一些心得,希望有帮助到大家。
总结的教训与大家分享:说明:是在层次原理图中遇到的问题。
1.Bus,本来原理图是我从99se中导过来的,也就是把.Sch后追的文件统统的另存为.SchDoc后追的文件,折腾了半天报“Duplicate Net Names Bus Slice D[0..15]”错误,还有地址线。网上搜了一阵,还是不行,最后看我的“D:Program FilesAltium Designer Winter 09ExamplesSignal IntegrityNbp-28”下面的工程Nbp-28.prjpcb,是层次原理图,看到人家也是这么画的,并且连个Bus Entry都没有画啊,于是乎我就将自己的Bus Entry全删掉,并把总线D[0..15]改成D[15..0],按照人家的例子按部就班。编译还是不成。最后将数据总线全部删了,重画了数据总线,编译,数据总线竟然好了,莫名其妙。
2.D[0..15]与D[15..0]有区别,如果你在另外一张原理图中的数据线是8位的即D[0..7],则在生成的PCB中奶奶的竟然是8...15,而不是想要的0...7,后来又将D[15..0]改为D[0..15],哥哥的,这下生成的PCB还算老实。竟然是0...7。
3.如果地址总线写的是A[0..23],则在只需要A1,A2,A3三根地址线的地方不能写成A[1..3],即使A0不用,但在Bus处要写成A[0..3]。
贴上部分原理图供大家分享,以地址总线为例:
......
这是CPU核心板插座引出来的地址线:
1.注意,一定要在Bus上打上网络标号:即A[0..23]。
这是引到NEN.SchDoc原理图中的总线。是总图中的部分。
如果你不幸也跑到了这里,证明你也遇到跟我一样的错误,希望对你能有所帮助。
总结的教训与大家分享:说明:是在层次原理图中遇到的问题。
1.Bus,本来原理图是我从99se中导过来的,也就是把.Sch后追的文件统统的另存为.SchDoc后追的文件,折腾了半天报“Duplicate Net Names Bus Slice D[0..15]”错误,还有地址线。网上搜了一阵,还是不行,最后看我的“D:Program FilesAltium Designer Winter 09ExamplesSignal IntegrityNbp-28”下面的工程Nbp-28.prjpcb,是层次原理图,看到人家也是这么画的,并且连个Bus Entry都没有画啊,于是乎我就将自己的Bus Entry全删掉,并把总线D[0..15]改成D[15..0],按照人家的例子按部就班。编译还是不成。最后将数据总线全部删了,重画了数据总线,编译,数据总线竟然好了,莫名其妙。
2.D[0..15]与D[15..0]有区别,如果你在另外一张原理图中的数据线是8位的即D[0..7],则在生成的PCB中奶奶的竟然是8...15,而不是想要的0...7,后来又将D[15..0]改为D[0..15],哥哥的,这下生成的PCB还算老实。竟然是0...7。
3.如果地址总线写的是A[0..23],则在只需要A1,A2,A3三根地址线的地方不能写成A[1..3],即使A0不用,但在Bus处要写成A[0..3]。
贴上部分原理图供大家分享,以地址总线为例:

......
这是CPU核心板插座引出来的地址线:
1.注意,一定要在Bus上打上网络标号:即A[0..23]。

这是引到NEN.SchDoc原理图中的总线。是总图中的部分。

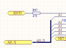
这是NEN.SchDoc原理图中Port处的部分:
注意:A[0..5],实际用到的是A[1..5],但是你就不能写成A[1..5],否则说“Duplicate Net Names Element[5]:A”错误。
以下来做个试验:

结果:
如果你不幸也跑到了这里,证明你也遇到跟我一样的错误,希望对你能有所帮助。
很不错呢 感谢分享
跪谢小编
