单片机小白学步系列(六) 单片机最小系统——麻雀虽小...
单片机最小系统——麻雀虽小,五脏俱全
前面介绍了集成电路的管脚编号识别,这里我们简单了解下51单片机的40个管脚具体的作用。对于没有接触过复杂电子元器件的读者来说,或许会感觉非常难,但实际上完全不需要有畏惧心理。

按照集成电路的管脚识别方法,缺口朝上,逆时针转一圈,单片机的引脚编号从1到40,如图所示。图中同时给出了各个管脚的名称。我们完全不需要刻意去记这些管脚顺序和名称,在需要的时候查一下就好了,如果用的比较多,后来自然就记住了。

按照图中的大括号的提示,我们把P0.0~P0.7这样八个管脚称为一组IO口,叫做P0,同样有P1、P2和P3。IO口(IO = Input / Output),顾名思义,就是输入输出接口,它是单片机与外界进行信息交流的途径。之后我们主要的学习内容,也是围绕IO口进行的。另外这32个IO口又有一些在括号中标注的管脚名称,叫做第二功能;第二功能在特定的情况下会被启用,没有启用第二功能时,它们就只是起到IO口的作用。例如P3.0和P3.1又叫做RXD和TXD,它们有串口的作用,可以用来给单片机下载程序,也可以用来和电脑进行数据的收发,即串口通信。除32个IO口外,还有八个管脚:其中29~31号脚一般用得不多,暂不做介绍;40脚VCC、20脚GND、9号脚RST以及18、19号脚XTAL1、XTAL2很快就会在下面的单片机最小系统中进行详细讲解。
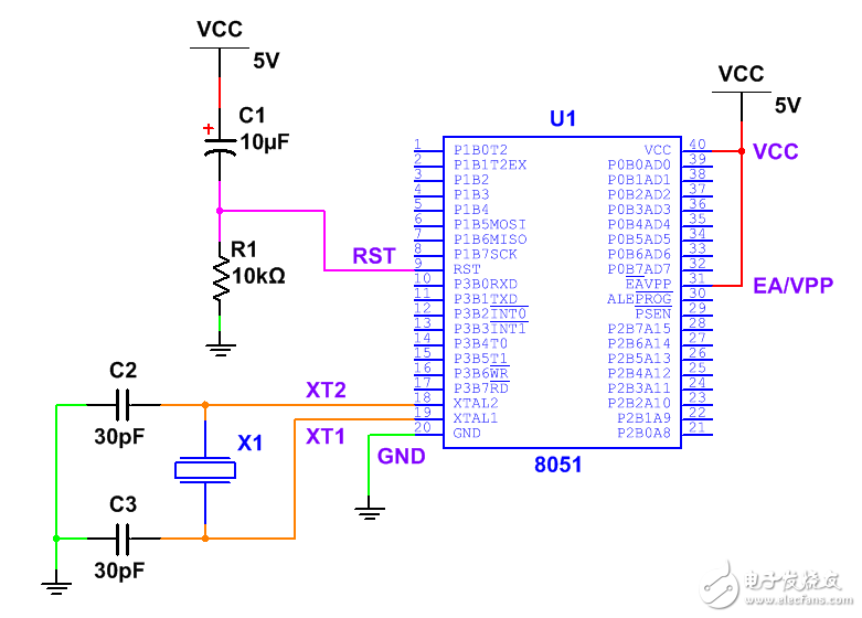
什么是单片机最小系统呢?最小系统,就是指单片机能正常工作最简单的电路。对51单片机来说,最小系统一般包括:电源、单片机、时钟电路和复位电路。其电路图如下:

3、电源电路
现在向大家介绍下这些电路的作用。
电源电路:作为电子器件,51单片机当然少不了电源供电,它一般使用5V电源,我们可以从大家所熟悉的USB接口获取5V电源。在图中,每个VCC符号都是共同连接在5V电源正极的;而所有的GND符号连接在一起,共同接到电源负极。图中之所以没有把它们连接到一起,而是使用多个VCC和GND符号,是为了让电路图看起来更清晰简洁(VCC = Volt Current Condenser,表示供电电压;GND = Ground,接地的意思,可以简单理解为连接到电源负极,并且我们以GND作为参考电压,GND的电压值始终为0V)。
特别注意,一定不要把单片机接到过高的电压上,或者将电源正负极接反,很可能烧坏单片机,甚至发生爆炸。如果单片机是插在芯片插座上的,由于VCC和GND刚好在对称的位置,插反了刚好会出现电源接反的情况,一定要注意避免。
这里补充一点,如果需要知道一种芯片使用的电源电压,通常可以查官方给出的芯片手册,后面会对芯片手册进行介绍。
时钟电路:连接在引脚XTAL1、XTAL2和GND间的电路是时钟电路(XTAL = External Crystal Oscillator,表示外接晶振)。前面的电源比较好理解,但是什么是时钟电路呢?它有什么用处呢?时钟电路就像是人的心脏一样,每时每刻不断跳动着,对于单片机来说是至关重要的。如同心脏给我们的身体不断运输血液和氧气,让身体各种器官正常工作,而时钟电路则是单片机内部各部分电路正常工作的驱动力。
时钟电路由晶振和电容器组成。晶振是一种由石英制造的电子元件,在通电时,其表面会产生特定频率的振荡,最后通过电路可以输出一个频率很稳定的时钟信号,驱动单片机工作。我们人的心脏每分钟跳动几十到上百次,而对于单片机来说,这实在太慢了。图中的晶振频率是12MHz(1MHz=1,000,000Hz),正常工作起来,每秒钟振荡12,000,000次!实际上,时钟电路的晶振并非必须是12M,也可以是其他的,但是要注意STC89C51这款单片机最高工作频率不能超过80M(这个同样可以通过芯片手册查找)。实际上我们使用更多的是11.0592M的晶振,为什么是这样奇怪的频率呢?后面讲到串口的时候相信读者就能明白了。
时钟电路还用到C2和C3两个电容,如果不了解电容,可以找找常用电子元器件介绍的相关资料,这里不做介绍。这两个电容通常用瓷片电容,容量一般取30pF即可。
顺便说一下,如果自己设计时钟电路,晶振和单片机之间的连线不要过长,这样可能会导致电路不能正常工作(不能起振)。
时钟每产生一次振荡的时间,叫做一个时钟周期;对于我们用的这款51单片机,每12个时钟周期,单片机执行一步操作,称为一个机器周期(STC也推出了1T单片机,每1个时钟周期就执行一步操作)。如果是12M晶振,时钟周期就是1/12 us,机器周期刚好是1 us。
大家应该还记得前面说的上世纪古老庞大的计算机埃尼阿克吧,埃尼阿克一秒钟能进行5000次加法运算,那在当时已经是相当高的水平了。但是和我们的51单片机比起来,实在是小巫见大巫。51单片机可以在一个机器周期里进行一次加法运算(即汇编指令ADD),用12M晶振,1秒钟最多可以进行一百万次加法运算,是埃尼阿克的200倍(不考虑数据在寄存器和内存之间的移动)。看到这里,大家是不是在为自己能用上这么高科技的东西而窃喜呢?^_^
复位电路:图中连接到RST引脚的那部分电路就是复位电路,由电阻和电容组成。复位电路的作用,就是在刚通电的时候给单片机发出一个信号(对于51单片机,是连续至少两个机器周期的高电平),告诉单片机现在可以开始工作了。于是单片机就从初始状态开始,不厌其烦的执行特定的程序,直到断电,或者出现特殊情况导致程序终止。一般情况下,单片机正常工作时是不应该出现程序执行终止的情况的,有关这个问题,后文讲单片机程序特点时会说明。
复位电路的原理,是上电时通过电阻给电容充电,让电容连接到RST管脚的电压,从5V变为0V,也就是高电平变为低电平。电阻和电容的取值,按照图中给出的参考值即可,如果对模拟电路有了解,也可以自行计算确定其取值。
另外,图中的EA/VPP管脚,是访问内部或外部程序存储器选择信号和提供编程电压的,一般用的不多。直接连接VCC就可以了。
实际做实验的时候,我发现单片机不接复位电路,晶振上的两个电容省去,一般也能工作。但是为了安全起见,有条件的情况下还是应该把这些都接上。我们需要严谨的科学态度。
有了最小系统,单片机就可以正常工作,不断的执行我们让它执行的程序了。单片机这种不怕苦不怕累的精神值得我们学习。
=======================================================
《单片机小白学步》系列教程(原名《单片机入门指南》)介绍
本系列教程从最基本的入门知识开始,逐步深入介绍单片机系统设计,内容包括:
1、入门篇:单片机等基本概念、各种电子设计基本知识
2、思想篇:单片机/计算机系统设计的工程思想
3、学习篇:单片机学习过程、方法和技巧,以51单片机为例介绍,并推广到其他单片机
4、应用篇:遵循规范的工程方法,设计单片机系统实例(计划设计的系统有:计算器、电子表、密码锁、简易手机,具体看有没有时间再确定)
5、原理篇:从模拟电路、数字电路开始,逐步深入介绍单片机/计算机系统原理,并自行设计简易的CPU(由于个人水平有限,这部分没有把握写好,具体内容视情况而定)
教程特点
1、技术知识点全面,从入门到精通
包含了各种基本知识,尤其是对单片机基本概念的介绍、为什么要用单片机等,在很多同类书籍教程中都被忽略了。同时也包含了一些深入的知识,包括原理篇考虑对单片机的基本原理进行介绍,有助于深入理解单片机。
本系列教程以51单片机为例进行介绍。通过51介绍完单片机的基本知识,我会再把430进行简要介绍,尤其是对比两者之间的优缺点,让大家很快感受到430的巨大优势,而学习51正好为快速了解430打下了坚实的基础。
2、除了单片机知识,还有思想、方法、技巧的介绍
本系列教程中,介绍单片机各种模块编程知识的主要是学习篇,而学习篇只是整个教程的一部分。在学习篇中我会贯穿各种方法技巧,如何理解一些模块功能,怎么看时序图,严格遵守工程思想进行编程,程序发生了错误怎么调试等等。而在思想篇中会总体介绍很多重要的思想,为后面的学习做好准备工作。
3、知识先后顺序的设计
单片机学习过程中,涉及大量的知识,而且很多知识之间相互依赖,关联很强。
本系列教程对知识的先后顺序进行比较明确的规划,尽最大可能符合人的认知过程。但是实际规划时发现,无论怎么调整知识的顺序,总有一些知识之间相互依赖,关系复杂。例如开始讲IO口的时候肯定会提到寄存器,而寄存器这个词的理解,需要深厚的背景知识。但是这些背景知识在没有进行实践的时候也很难理解。
初学者常常就会在这样的地方感觉疑惑不解,不知所措。而每次遇到类似这样的知识,我会向初学者指出,应该如何对待。这个知识是应该自己去学习补充,还是等到学完原理篇再做理解,而现在又应该怎么去看待这个名词。
另外,在整个教程的学习前,需要掌握一定的C语言等基础知识,具体可参考教程第〇篇《序》中的相关说明 hainter.com/mcu-primer-0
4、语言通俗易懂
本系列教程力求语言通俗易懂,而不会用一堆新手不懂的词语去解释另一个不懂的词语。但是受限于个人语言表达能力,可能有些地方表述的比较繁琐,或者不清楚,希望大家能够帮忙指出。
其他问题
如果觉得我写的对你有帮助,欢迎多多反馈,包括写的不正确、不合理、不太明白都可以指出来,这样方便我对其进行完善。
更多可参见:《如何以学习单片机为契机,逐步成为优秀的工程师》 hainter.com/mcu-engineer
本系列教程首发于我的个人主页,欢迎访问(由于是国外服务器,速度稍微有点慢): hainter.com/category/hacker/mcu-primer
同时会将其转发到CSDN、电子发烧友等站点,欢迎关注(将#号改成点即可访问)
CSDN专栏网址 blog#csdn.net/column/details/mcu-introduction.html
不错的文档,值得收藏
