LED怎么会亮?而且还是那么亮?
时间:10-02
整理:3721RD
点击:
我在研究PWM波,想弄个呼吸灯,一步一步来,我先写了如下的程序:
ORG 0000H
LJMP MAIN
ORG 000BH
LJMP DSZD
ORG 0040H
MAIN: MOV SP,#80H
CLR P1.1
MOV IE,#82H
MOV TMOD,#02H
MOV TL0,#16
MOV TH0,#240
SETB TR0
SJMP $
DSZD: CPL P1.7
JB P1.7,DS1
MOV TH0,#16
SJMP DS2
DS1: MOV TH0,#240
DS2: RETI
END
让I/O口输出占空比94%左右的方波(用proteus上的示波器测出来的波形跟预期的差不多),这样算下来I/O口的电压应该是4.69V左右(不知道我这样算对不对?)。开发板上的LED是以灌电流方式驱动的,按说这种情况下LED不应该亮啊?可它就是亮了,而且还那么亮(不过跟直接点亮的右边那个比还是要暗很多)。哪位大神知道问题出在哪里了?希望可以指点下,谢谢了。
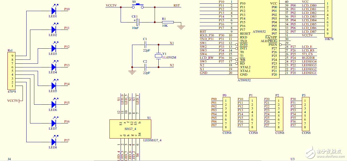
这是我测出来的波形跟我开发板的电路图还有开发板上的LED:




没有积分了,不好意思啊
ORG 0000H
LJMP MAIN
ORG 000BH
LJMP DSZD
ORG 0040H
MAIN: MOV SP,#80H
CLR P1.1
MOV IE,#82H
MOV TMOD,#02H
MOV TL0,#16
MOV TH0,#240
SETB TR0
SJMP $
DSZD: CPL P1.7
JB P1.7,DS1
MOV TH0,#16
SJMP DS2
DS1: MOV TH0,#240
DS2: RETI
END
让I/O口输出占空比94%左右的方波(用proteus上的示波器测出来的波形跟预期的差不多),这样算下来I/O口的电压应该是4.69V左右(不知道我这样算对不对?)。开发板上的LED是以灌电流方式驱动的,按说这种情况下LED不应该亮啊?可它就是亮了,而且还那么亮(不过跟直接点亮的右边那个比还是要暗很多)。哪位大神知道问题出在哪里了?希望可以指点下,谢谢了。
这是我测出来的波形跟我开发板的电路图还有开发板上的LED:




没有积分了,不好意思啊
还在用汇编,厉害
厉害个毛,啥也不会
你知道这个问题是怎么回事吗?
占空比改10%试试没
你眼睛没有这么搞的扫描频率把
同样隐隐约约隐隐约约隐隐约约隐隐约约隐隐约约隐隐约约隐隐约约隐隐约约隐隐约约隐隐约约
肯定不行啊,占空比越低I/O口的电压也就越低,LED是灌电流方式驱动的,那样只会更亮。
我对这个电路的理解是:LED的正极串了个470R的电阻接到了5V上,负极接到了I/O口,I/O口的电压为4.7V左右,也就是说加在电阻和LED上的电压一共才0.3V左右,那它怎么可能会亮?不知道我的理解哪里错了?
LED是靠电流的,不是电压。你的PWM频率要低
加大电流,,,,,,,,,,,,,,,,,
看来我得好好补补模拟电路的知识了,谢谢你啊
嗯,看来我得好好充充电了 谢谢啊
呵呵呵哈哈哈哈哈哈哈哈哈哈
怎么了?哪里不对了吗?
现在搞汇编,厉害人物啊。
