+对开发板的看法和开发板硬件资源
时间:10-02
整理:3721RD
点击:
通过前面的学习,发现云智易开发板其实做得没有一点人性化。
首先,开发板看起来有那么多led灯,但是没有一个是可以由STM32来控制的;
其次,没有板载仿真器,这没有什么,但是不要忘记STM32F103的的特性呀,芯片里已经有USART的bootloader,那么做板卡的时候就应该考虑到这里一点。但是板卡上boot1引脚居然没有引出来。不是每个人手上都有J-link的。
第三,就那么一块开发板,有没有必要搞那么多跳线呀?
第四,USB转串口的收发两根线都接错了,不知道这个开发板出厂是怎么测试的。
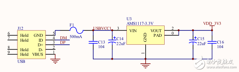
1,电源模块

使用USB供电,通过AMS1117-3.3芯片转换输出3.3V。
2,USB转串口模块

可以直接使用USB与MCU的串口通信。
3,温湿度传感器模块

使用单线通信方式读取温湿度。
4,红外接收头模块

5,光传感器模块

通过ADC读取光照强度值。
6,红外距离感应模块

这个还没有使用过。=,慢慢来研究。
7,三色灯

这个模块是通过PWM来控制发出各种色调的光。
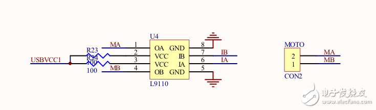
8,直流电机模块

开发板主要就这些资源,其他还有按键模块和JTAG模块。
看看吧,这方面的资料挺多的
看看吧,这方面的资料挺多的
