求帮忙看下为什么这个LED流水灯跑不起来,谢谢


你这个程序只能控制一盏灯而已,想控制多盏灯可以用总线控制,再循环移位就可以实现流水灯功能了
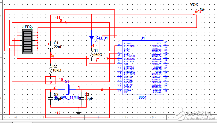
图画得稀巴烂。线乱七八糟的哎替自己拙计。
程序有问题!你这个就是点亮一个灯的
你需要是吧每个灯都点亮一次!这才是流水
看不清
你这个程序只能控制一盏灯而已
代码应该没有问题,应该是硬件的问题
这位同事你能把图规范哈吗,再说你的程序也写得不规范啊,规范的程序才好找错。
汗,你就控制了p1-0,肯定只一个灯了。你控制P1,一次给8位二进制数
这个实现不了,你这个只是控制一个灯的
别人的程序#include<reg52.h>
#include <intrins.h> //intrins.h库中含有循环移位函数
#define uint unsigned int
#define uchar unsigned char
uchar temp; //定义全局变量temp
delay() //延时子函数
{
uint i,j;
for(i=1;i<400;i++)
for(j=1;j<400;j++);
}
void main() //主函数
{
temp=0xfe;
P0=temp;
while(1)
{
temp=_crol_(temp,1); //_crol_ 字符循环左移 _cror_ 字符循环右移
delay();
P0=temp;
}
}
777777777777777777777777
小编的程序里面只有一个LED 的控制,做一下移位操作即可,12楼的程序写的很好,为他点赞
小编的程序里面只有一个LED 的控制,12楼的程序点赞,但是不能照抄,因为12楼里面也出现了几个错误。
截错代码了,应该是用了个循环移位函数。问题已经解决,谢谢
是的,恍恍惚惚。
代码贴错了,好糗
新手,自己都不能忍
谢喽,问题已经解决了
