SA615 input impedence matching
时间:04-06
整理:3721RD
点击:
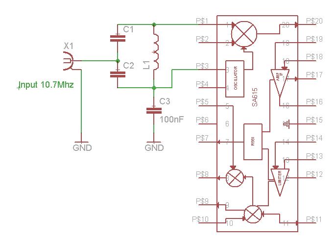
Hi, I have a doubt, the classic connection of the mixer is as shown in figure:
I know C3 = 100nF impedence ~0 ohm
In the datasheet there is write the impedence of single pin input (1 and 2) is 4700 ohm.
I have a impedence in input is 50 ohm.
My question is: If the pin 2 with impedence is 4700 ohm is to ~ground at 10.7Mhz I see only the impedance of pin 1 (4700 ohm)? or else I see the impedece of pin 1 + pin 2 = 4700 + 4700 = 9400 ohm ?

I know C3 = 100nF impedence ~0 ohm
In the datasheet there is write the impedence of single pin input (1 and 2) is 4700 ohm.
I have a impedence in input is 50 ohm.
My question is: If the pin 2 with impedence is 4700 ohm is to ~ground at 10.7Mhz I see only the impedance of pin 1 (4700 ohm)? or else I see the impedece of pin 1 + pin 2 = 4700 + 4700 = 9400 ohm ?
Your picture shows a direct connection to a mixer that looks similar to an IQ but the datasheet shows an amplifier prior to the mixer inputs. Assuming no one here has experience with the SA615 (or the sub parts (Signetics’ SA602 and SA604A), I'd recommend a call to NXP.
input matching impedence 相关文章:
- Different Input/Output matching
- How do you choose input power while doing loadpull?
- Why an input inductor required in all GPS LNA?
- Input and output impedance matching in Distributed amplifier
- In distributed amplifiers, is it total input capacitance of the gain stage or Cgs
- curve fitting for input and output matching
