FM Stereo Encoder circuit
时间:04-06
整理:3721RD
点击:
Dear friends,
I am in need to find one good & simple FM Stereo encoder circuit... If you have any working circuit, please share with me...
Please i am not looking for BA1404, NJM2035, BH1415-7...
Thank you
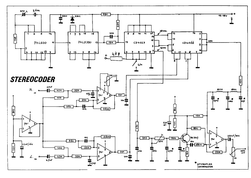
Here is a complete project with pcb design.
Veronica Stereo Encoder
working range 3V-15V single suply. It is connected to +12V and 0V (ground).
http://www.fairchildsemi.com/ds/CD/CD4066BC.pdf
I am in need to find one good & simple FM Stereo encoder circuit... If you have any working circuit, please share with me...
Please i am not looking for BA1404, NJM2035, BH1415-7...
Thank you
http://home.telkomsa.net/jeanward/fm_stereo.html


Here is a complete project with pcb design.

Veronica Stereo Encoder
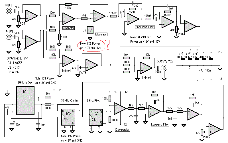
The CD4066 ic's maximum operating voltage is 15v or +7.5v -7.5v. How they are operating at +-12v?
Its digital ic

working range 3V-15V single suply. It is connected to +12V and 0V (ground).
http://www.fairchildsemi.com/ds/CD/CD4066BC.pdf
No here the IC is operating at +12v & -12v. So it can not handle 24v DC supply

