Driving power ampliifer with two rf sources using wilkinson Combiner
时间:04-06
整理:3721RD
点击:
Hi,
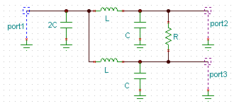
I want to drive RF POWER AMPLIFIER 2SC1971 with two different signal generator. One signal generator generates 0.3 watts at 70 MHz and the second one 80 MHz . Can i combine these two signal sources by using Wilkinson power combiner as shown in the figure.
What will be the response of power amplifier (5 watt) when it will be fed by two rf signals.
Is there any site or calculator available for the design of high order Lumped element Wilkinson combiner?
Is there any phase related issue with this scenario.
I want to drive RF POWER AMPLIFIER 2SC1971 with two different signal generator. One signal generator generates 0.3 watts at 70 MHz and the second one 80 MHz . Can i combine these two signal sources by using Wilkinson power combiner as shown in the figure.
What will be the response of power amplifier (5 watt) when it will be fed by two rf signals.
Is there any site or calculator available for the design of high order Lumped element Wilkinson combiner?
Is there any phase related issue with this scenario.

Maybe some explanation which should help: http://www.microwaves101.com/encyclo...son_lumped.cfm
