whats this circurt fuction?

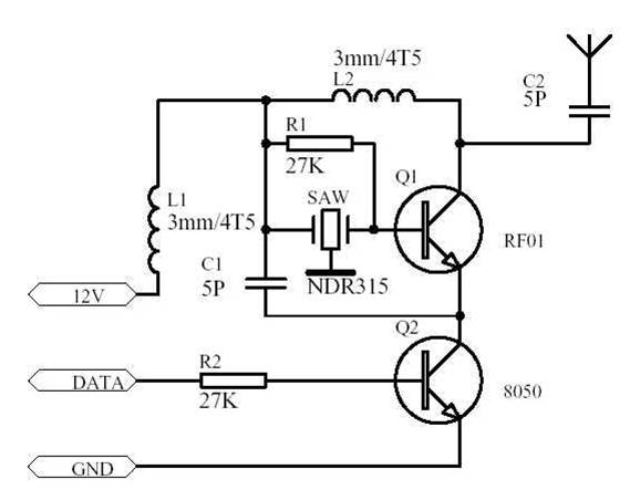
ndr315 is a SAW Resonator as follow image

i think maybe it is a ask trainsmiter,and not sure about it,and 5p cap really confuse me,it should be coupling cap when signal comes to near 3GHZ,
so any one can help to explain this circuit.
it is a digital am modulated transmitter, probably running at 315 MHz. 5 pf is for phase shift needed for transistor to oscillate.
thank you for your help,could you please explain it in detail,here is something i still cant understand?
1.if the 5p cap C1 is for phase shift,and C2 connect to antenna,it should be coupling cap and block dc ,maybe 100p~200p is suitable.
2."it is a digital am modulated transmitter" is it means when DATA signal is high level,Q2 is on and Q1 begin to oscillate, when DATA is low ,Q2 off,Q1 stop oscilating?
3.how Q1 and SAW Resonator oscillating,where is feedback from Vout ?
i am a beginner,thank you for your help again
when "data" is high, the transistor on the bottom "turns on" and allows current to flow. That in turn allows the rf transistor to turn on and start oscillating. DATA probably needs to be +5V to turn on, and less than +0.4V to turn off. You could use a smaller voltage to turn it on if the 27K resistor is lowered.
As far as the output capacitor....not sure why it is 5 pF, which is pretty small if in fact it is oscillating at 315 MHz. I would use 100 pf myself, unless the 5 pf is somehow tuning the antenna to be on-frequency. Techinically....you do not really need a dc blocking cap at the end if it is only driving a monopole antenna (i.e. an antenna that is not a DC short circuit).
The small value of the output capacitor may be to prevent frequency pulling. That is, changes in the operating frequency with changes in the load that can be produced for example by placing the hand near the antenna.
Probably due to the high Q of the SAW pulling is not an issue in this circuit.
