gain block amplifier bias current
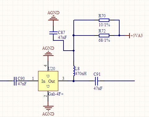
I'm using Mini-Circuit's Gain block amplifier, Gali-4F as receiver's IF amplifier. I used a very simple bias circuit, with a combination with resistor and RF choke. The bias resistor is selected by calculation and experiment. See attachment.

However, the question comes from the bias current change from board to board. I found that when I built the boards with the same resistor, the bias current of Gali-4F will change part by part. Sometimes, the bias current (based on the measure voltage across resistor) could reach 60mA (specification is 50mA). So, I am wondering if this behavior is correct. Or, something of the design is wrong. Based on the mini circuit's datasheet, the operating bias current of Gali-4F should be constant across parts. But, I couldn't conclude that.
So, any replies or answer are welcome, and thanks advance!
Jeff
Yes it's possible..
In monolthic amplifiers where GaAs or compound semiconductors are used, if current has not been stabilized (it's true in general case because current stabilizing circuits occupy quite large area) ,that current may vary in a certain limits due to wide process variations.Therefore, bising resistors should be defined by experiments.
This variation can be large or narrower regarding to all process variations.
Sometimes for better efficiency (less AC losses on the bias circuit) is good to do not use C47, and let the output choke to be directly in series with the bias resistors.
This approach also improves stability for some MMICs.
http://217.34.103.131/pages/pdfs/an60010.pdf
Many MMICs like the Gali include internal DC bias circuit which needs an external resistor only. General condition is to keep the DC curent around an optimum value. See data sheet for details. You can use a potentiometer to fine=tune the 50 mA as needed for each MMIC installed.
Avoiding the blocking capacitor as suggested above pushes MMIC into instability below the RF band- I would rather recommend to use a tunable choke to improve RF gain.
Due to MMIC wideband response, instability is often observed. Check good feedthrough capacitor for the DC circuit and good ground vias around the MMIC thru PCB. I preferred to directly solder ground terminals to grounded base (no PCB) and used only narrow striplines for RF. By this my amplifiers are always stable and exceed specifications.
