Design of 433mhz rf transciever
please i am asking about a reference to use as a start to work on RF Transciever circuit, on frequency of 433mhz, and to take binary on/off signal, and that reference to have similar circuits or applications, so does anyone here have any source of where i can find that?
i found, the "Electronics all in one for dummies", but not free, and searched alot also, didn't find yet, so hope anybody here can help
Thanks, and will appreciate your reply
Note: the project i am working on is very similar to this,and almost in same size take look:
http://robokits.co.in/shop/index.php...products_id=75
Unless you enjoy pain, I would suggest using a standard ic designed for this purpose, such as:
http://www.mouser.com/ProductDetail/...Us0OfoEA%3d%3d
There must be a ton of these out there.
Thanks biff for your reply,
But that chip is very advanced for the project i am working on, i need decoder and encoder circuit and configure to take signals from sensor and send to the reciever, so still waiting if anyone have a good practical handbook, which have some electronic projects or applications in the area of RF short range communications, or a website have similar projects, hobby circuits, or DIY projects, etc
hope to hear from everyone here
Gaber - Is this of any help - about page 58.
http://www.t4.ie/lc%20technology/day...its%20book.pdf
You could use the following wireless modules:
http://www.dorji.com/pro/Modules/ASK_module.html
Yes crazy, very helpful :)
Thanks a lot
well, sorry to open the subject again, but while working on configuring the circuits " stillcrazy" sent to me, i got some problems and questions which i need the answers for:
1- Referring to the circuit No. 20 and 22 in that pdf file sent to me by stillcarzy, can i connect LDR sensor signals after converting to digital outputs using ADC ic to the inputs of that HOLTEK12E encoder to be transmitted to the receiver " circuit No.22", and getting out from receiver?, means when signal is on, the receiver indicate LED on, and the oppositte depending on the LDR status to be ON or OFF, is this possible?
if not, can i do the same with this circuit?, http://cdselectronics.com/Kits/radcont.htm
if not, how can i do that?, anyone can tell me about a block diagram to start from?
will appreciate your reply alot, thanks
Gaber - If the output from your 'ADC IC' has four outputs relating to the ADC value then yes you can connect them to the 12E inputs and they will be reflected at the 12D outputs. It may be easier to use something like the Picaxe 8M at each end.
The transmitting 8M will read the ADC value and convert it to a transmittable variable and you can then serially transmit it
via the Dorji XTR. At the receiving end you can then convert the received value and then do whatever you wish with it.
Check out the manuals at http://www.picaxe.com.
MAX1472 300MHz-to-450MHz Low-Power, Crystal-Based ASK Transmitter
http://www.maximintegrated.com/datas...ex.mvp/id/3820

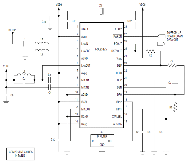
MAX1473 315MHz/433MHz ASK Superheterodyne Receiver with Extended Dynamic Range
http://www.maximintegrated.com/datas...p/id/3720/t/al

Best regards,
Peter
Thanks Petar for your reply, it does help also alot, but i would like to ask more question which is :
as i mentioned before, i need that circuit to take binary signal from sensor, on or off, and indicate both status, so can i connect the sensor binary signal output direct to the MAX1472 data pin, or i would need interface, if interface which type of IC's to use, comparator, or gate IC?, encoder?, as that what i still need to make sure of to be the whole circuit clear for me
will appreciate your reply,
Thanks
Hi,
No need for encoder IC.
See example:
Simple Wireless Temperature Monitor Also Has Data-Logging Capabilities
http://www.maximintegrated.com/app-n...ex.mvp/id/5150

MAX6577 is a local temperature sensor that detects the ambient temperature at the device. The output of the MAX6577 is a square wave with a frequency proportional to temperature in units of Kelvin. The MAX1472 is the ASK transmitter and modulates the signal on to the carrier frequency of 315MHz.
You can send uC bits direct.
Best regards,
Peter
Thanks Petar alot for your help, i will connect direct to the MAX1472 then
Hello,
is there any softwares which do RF circuits simulation?
Hello everybody there,
Again i'm asking about any simulation software, which does simulation for the above circuit, transmitting and receiving signals test, on the freqeuncy of 433mhz, before prototyping, as i don't wanna try and error on real testing, so would prefer to simualte first, so can anyone help?, as it's already simple circuit, and wish the software to have the maxim1472, and 1473 in it's library
and if anyone has that, is that software is reliable, and accurate?, gives same results when prototyping?, hope so
will appreciate your replies,
Thanks
433mhz Design transciever 相关文章:
- 2.4GHz WiFi module causing interference on 433MHz RF receiver module
- Disturbance in simple 433MHz ASK receivers?
- Re: Design of Directional microstrip patch antenna at 433mhz
- Design of Directional microstrip patch antenna at 433mhz
- [Moved]: Will this 433mhz antenna amplifier work?
- Has anyone tested these 433MHz modules?
