Microwave Office specified tones must be contiguous starting from one error
时间:04-05
整理:3721RD
点击:
I'm trying to simulate a Gilbert Cell frequency multiplier in AWR Microwave office. I'm having issues getting the simulation to run as I am getting the following error:
"specified tones must be contiguous starting from one"
I have made sure that ID names for my AC sources start from 1 but that didn't fix the issue.
I'm not sure how to attach the *.emp file as it says that it's not a valid extension so here's an image.
If you can,please let me know what I need to do to fix the problem.
Thanks
JB
Ok I'm working my way through the Gilbert Cell example in Microwave Office. It's providing all the help I need.
Rather than like these waveforms. The pink waveform is a differential voltage measurement across the two differential pairs and the blue waveform is being measured at port 2 on the right side of the schematic.
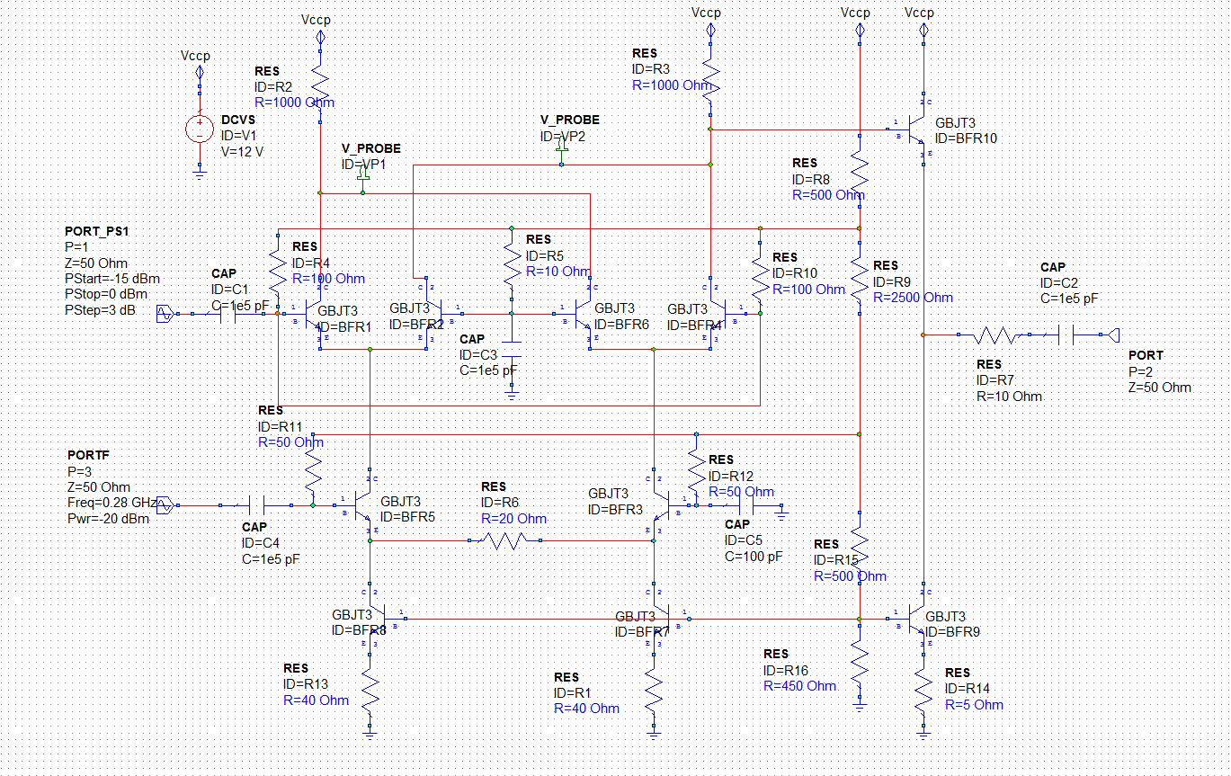
Here's my schematic
Many thanks
"specified tones must be contiguous starting from one"
I have made sure that ID names for my AC sources start from 1 but that didn't fix the issue.
I'm not sure how to attach the *.emp file as it says that it's not a valid extension so here's an image.

If you can,please let me know what I need to do to fix the problem.
Thanks
JB
Ok I'm working my way through the Gilbert Cell example in Microwave Office. It's providing all the help I need.
ACVS2 is a 2nd tone source.
You have to place first a main ACVS source with ID1 (which will use the main tone frequency from the Project definitions), and after that place the ACVS2 sources with contiguous IDs.
I think that also the DC sources should follow the same contiguous IDs, otherwise will give an error.
Thanks Vfone
I've redone the schematic, pretty much just copied the Microwave Office example. Using ports now instead of AC sources. Do you think that you would be able to tell me how to get the waveform to look more like this

Rather than like these waveforms. The pink waveform is a differential voltage measurement across the two differential pairs and the blue waveform is being measured at port 2 on the right side of the schematic.

Here's my schematic

Many thanks
