lmk04033b clok generator schemtic issue
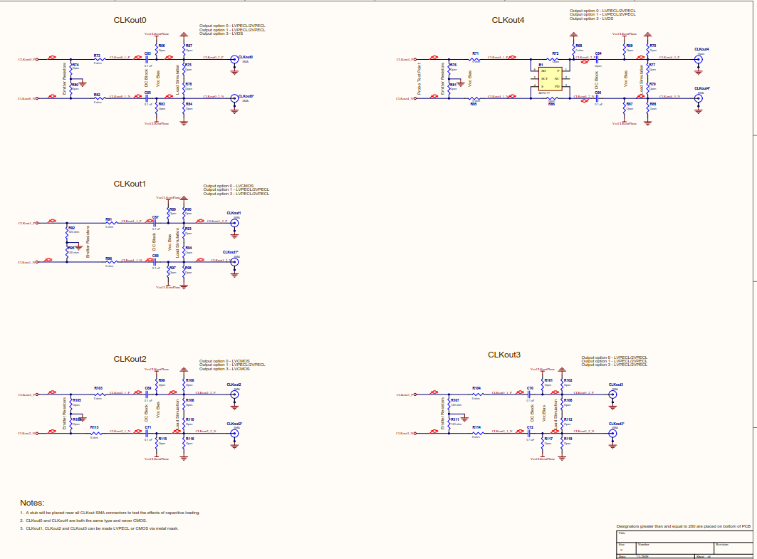
I have lmk04033b clock gen and according to evaluation board they create clock output schematic in picture below

my question is there are some component in the picure is named "open" andall clock output lines are feeded by "VccCLKoutPlane"...should I use these "open" named components and should I use "VccCLKoutPlane" feed and is it possible to draw just only microstrip line
Thanks
Component marked with open means that component is not needed and if it exist on demo board it must be removed. Demo boards may have been designed for various test circuits.
the "open" components determine the average DC output value. SInce there are series capacitors, the device DC level is stripped off, and you would only have an AC coupled signal at the output uniless you populate the "open" resoistors with the proper value. i.e. you would have a signal like perhaps +/= 0.5 volts, which would NOT be compatible with driving a typical digital gate.
Since there are all sorts of average DC levels for the various types of digital gates, and for their operating Vcc, they give you the option of dialing up the DC level you want.
Borber Biff44 Thanks guys I wll count on your infos for my work
