自动STC下载线 STC下载器 USB转TTL免手动冷启STCISP 3.3V/5V通吃
时间:10-02
整理:3721RD
点击:
淘宝上买了一个10块钱的 自动STC下载线 STC下载器 USB转TTL免手动冷启STCISP 3.3V/5V通吃百度上写着5V0接+5V GND接地,接好TXD和 RXD,但是连接单片机没反应,听说是要驱动,卖家没有给我这个驱动,说是不提供支持,各位有没有这个驱动啊,给小弟我一个可以吗,我的邮箱2410464161@qq.com 先谢谢了
你有可能接错了
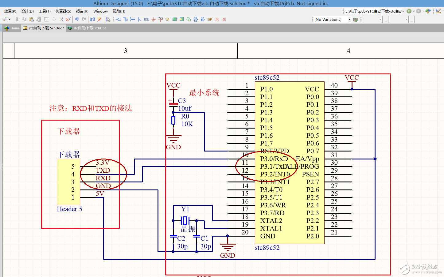
{:7:
你看看 是不是!

USB转串口芯片一般有:PL2303 和 CH341 ,百度下它们的驱动
谢谢分享!学习了!
谢谢分享.....
