微波EDA网,见证研发工程师的成长!
搜 索
首页
微波射频
射频和无线通信
天线设计
硬件设计
PCB和SI
通信和网络
测试测量
应用设计
研发杂谈
研发问答
首页
>
研发问答
>
PCB设计问答
>
PCB设计学习讨论
> 请问这个电路用pspice5怎么写
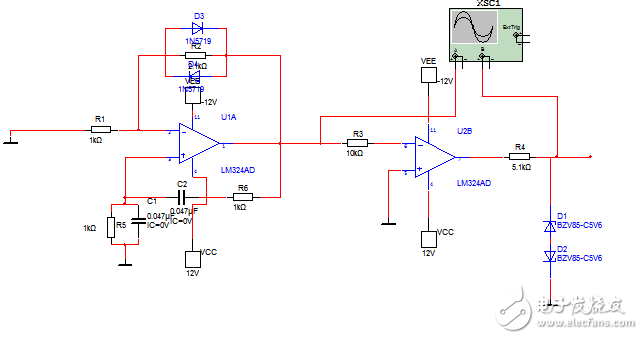
请问这个电路用pspice5怎么写
时间:10-02
整理:3721RD
点击:
振荡部分用到什么知识呢?
上一篇:
6层板基于DSP28335的一款恒流源和PT1000的温度采集板
下一篇:
接插件寻找
栏目分类
移动通信
微波和射频技术
无线和射频
PCB设计问答
硬件电路设计
嵌入式设计讨论
手机设计讨论
信号完整性分析
测试测量
微电子和IC设计
热门文章
求SAF7730HV/324和V850ES/SG2
关于PHY+Transformer+RJ45的l
orCAD 原理图A复制到原理图B
收到Altium Designer法务函大
请教大神们有没有知道A2C1163
Protel99出现“Access viola
PADS LAYOUT不能打通孔,显示
pspice model editor语法
Copyright © 2017-2020
微波EDA网
版权所有
网站地图
Top