求一个直流12v转5V供单片机电源的电路!
时间:10-02
整理:3721RD
点击:
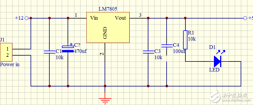
希望可以用到lm7805这个芯片,本人画了一个,不知道对不对,还请各位大神指导!
系统电源电路

对啊啊啊啊啊啊啊啊啊啊
