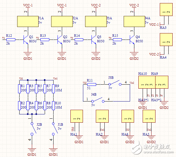
阻抗变换电路
时间:10-02
整理:3721RD
点击:
谁有阻抗变换电路图。急求。拜托大家了
电压跟随器就是了
我是一名新手。能不能说详细点。谢谢了

