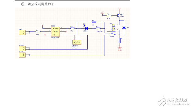
单片机控制双向可控硅遇到问题,请解答
时间:10-02
整理:3721RD
点击:
我的可控硅为什么没有加触发也会加热呢?没加触发脉冲时就110v左右,有触发脉冲就220V,究竟是什么问题呢?控制不了停止啊。


控制级要小于维持电流或加反向电压才能关断,要不然就是一直导通
可控硅 一触即发,是半控元器件啦,是无法通过控制端控制关断的。(除可关断控制极可控可以外)
欢迎加入可控硅应用与技术讨论群:315490218
