TPS61088输出不到2A
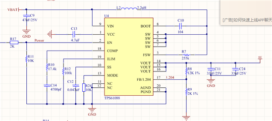
我参考WENBENCH设计了TPS61088的升压电源,输入4V,输出9V。参数完全按照TI的,但是输出在1A就出现震荡,完全达不到TI声称的3A
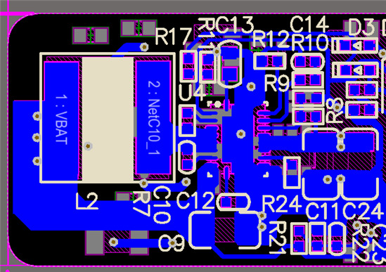
PCB布局布线是怎么设计的?


震荡应该就是输出有纹波罗,你可以加大输入输出的滤波电容。另外,你输入的电源也要提供足够的电流
Hi
输出电流偏小,一板是电流保护。
建议你测试一下输入电压,如果输入瞬态被拉低,输入电流会增大,是可能导致保护。 (从你的layout,输入电容应该尽量靠近电感输入端,最好采用2个10uF,芯片供电见也要一个小电容)
Hi
其次影响带载能力的因素可能是功率回路,建议尽量的小。
升压到12V时输出电流最大能到多少,现在也是1A不到电压就震荡
我也遇到这个问题,5V转12V,输出不到1A,输出电压就掉到8V以下。测量输入的电流和输出的电流,发现销率不到60%,芯片很热。你的问题解决了吗?
没解决。感觉TI就是坑
你好,
thermal pad 焊接好了吗
请上传 输入电压、输入电流、输出电压、输出电流、以及开关节点的波形。
方便大家分析。
1-请检查输入是否被限流了。
2-如果输入没有限流,开关节点波形震荡的话,调整环路补偿参数
看来不止我一个遇到问题了。
我的原理图,器件参数完全按照TI wenbench上搞的,就是不行。
你好,
PCB 和焊接都会影响啊,另你选的电感也不可能完全一样吧
那这个方案做成功要考虑很多问题啊,PCB,焊接,电感分立参数等等。成本会增加不少啊
你好,
那肯定的呀,如果没有焊接好,得到结果不对也是正常的
说TI是坑这不公允啊。任何的电源芯片,layout不好,都有可能出问题。高频开关,举例在10ns等级的开关,1cm的layout,1A的MOS管电流变化,就会产生2V的压降。如果布线更长,电流更大,结果以正比方向发展。这颗料出货量很大,绝对的好东西。
四层板,顶层和底层都使用2盎司的铜厚,可以达到比较好的效果。如果是双层板,建议使用厚一点的铜厚,并且布线的时候FB引线一定不要经过大功率路径。
