单片机C编程求帮忙!
时间:10-02
整理:3721RD
点击:
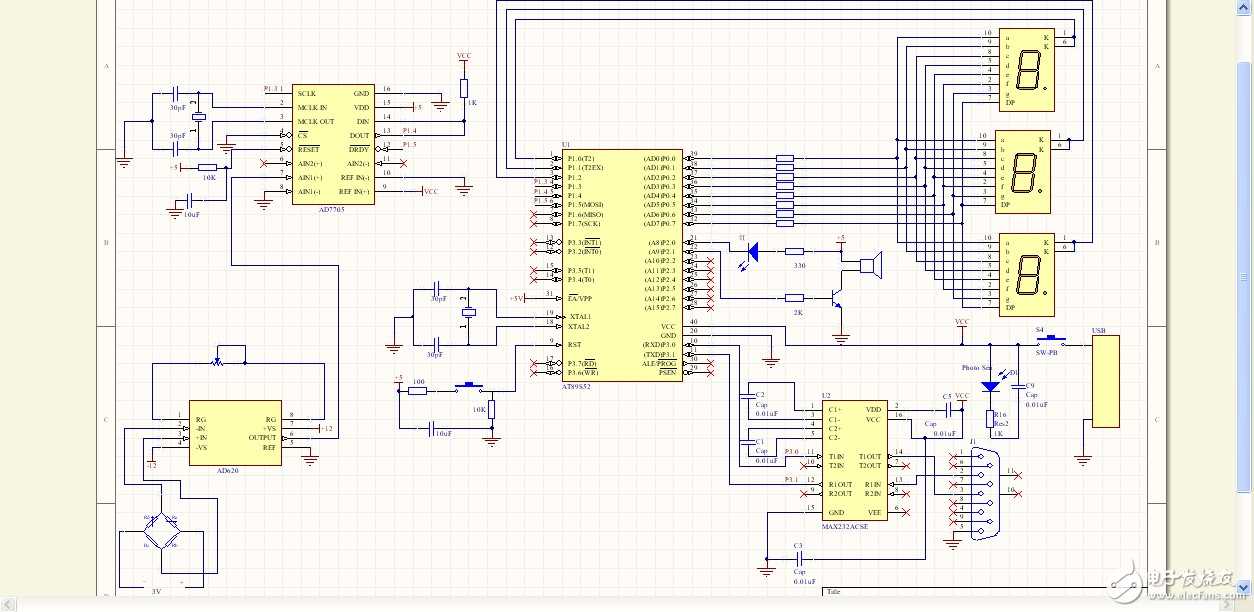
要编AD7705,侧甲烷浓度,报警,显示,通过串行接口采集数据到PC机

不是很好写哦,还是觉得你自己做做试试吧
还是自己做吧 这
百度上搜之后慢慢修改。
