TPS4300使用问题请教
时间:10-02
整理:3721RD
点击:
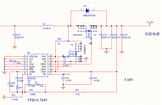
原理图下图,请教几个问题,麻烦哪位大神帮忙回复下,谢谢!~~~

1、按照原理图测试现在出现空载纹波150mV(频率为几十Hz左右),电流10mA,将PFM和CCM拉高,测试发现空载纹波在60-70mV(频率为开关频率左右),电流80mA,请问这个是个什么情况(CCM拉高拉低都试了纹波和电流没有什么变化),能否解释下原因?能否解决纹波高(要求50mV左右)和空载电流小?
2、由于负载带功放,会有一个瞬时启动,
出现以下情况,如图所示,启动瞬间出现前面的一个毛刺,关断出现一个过冲现象(电压在5.3V-5.4V左右)在慢慢降低,这个大概是什么原因呢?有没有办法解决了?

亲;你是如何测量纹波的?不同位置测得的结果不一样。关于加功放;这是典型的超调现象,建议调一下反馈网络参数。
你好!
我测试的是输出电容C15的位置?请问下测试位置不同具体有什么影响可以说下吗?
你好,一开始工作于PFM mode 纹波会稍稍大一些,后CCM纹波会小一些,没问题,谢谢。
你好,关断负载有过冲也正常,相当于做了动态实验,解决的话,可以试试调调补偿参数(不一定有用),或者选用动态特性好一些的芯片,谢谢。
