TPS40304问题咨询 1.2V 16A
时间:10-02
整理:3721RD
点击:
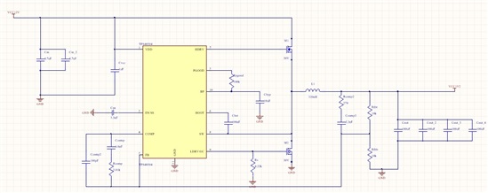
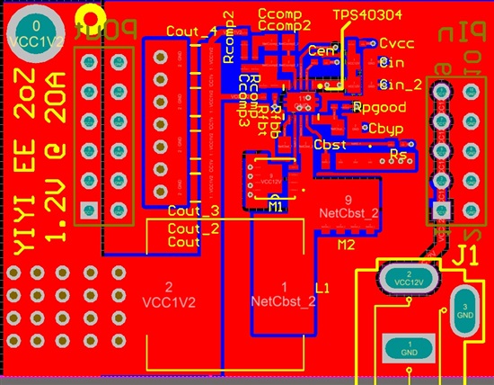
tps40304我先做成了一个小模块做测试,我想让它能输出1.2V@16A或以上的电流,现在板子好了,发现输出的1.2V有噪声,找不到问题,
tps40304的设计我是用webench做的,请问我能做什么来改善么?
示波器测量的图片,有200mV的噪声





亲;这种振铃属正常。
有可能是测量时看到了开关噪声,一般需要在输出陶瓷电容上用小环测试
