LM3478升压电路输出纹波大
时间:10-02
整理:3721RD
点击:
用WEBENCH弄了一个电路,参数完全按照软件选择,电路板是自己铺的,可能不太好,现在纹波很大,求解决方案。也加打输出电容,改COMP脚电阻电容了,也试着改FA/SD脚电阻,但输出仍然纹波很大,好像还影响前级,老是让电量计死机。求帮助!



求高手呀!
亲;看看Vin电压波形。
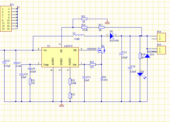
输入是电池,把电池15V升成24V输出
Hi
既然是采用wenench的仿真,主要看输出电容的ESR规格,这个影响输出纹波。
其次layout不好,甚至电感质量不好,都可能影响,要逐个确认。
首先确认一下测试的方法,尽量用地线环的方法

加大负载纹波也这样大吗?LM3481有轻载模式,此时纹波要大一点。看波形时间轴,纹波频率很低,有点像轻载模式
LM3478和LM3481很相似,轻载纹波3481会小一点
把输出的电解电容换成陶瓷电容有效果吗?
增大输出点解电容可以降低输出纹波,大约可以降到10%左右
加大负载后,纹波好一点,但我看还有800mv的Vpp
是不是环路有问题,或者被干扰了
你这个是低频纹波,因为comp脚参数设计不好引起的,跟webench的区别是你用的是ESR很大的电解,ESR会影响comp脚的设计。将C10放到几十pF级别,另外C9和R21再调调
可能环路不稳
