请问TPS7A16
时间:10-02
整理:3721RD
点击:
请问TPS7A16这个器件是LDO还是DC/DC? 如果是DC/DC,为什么外围不用接电感?如果是LDO,为什么输出电压可以是固定的?
多谢多谢!
LDO的输出电压为什么不可以固定?
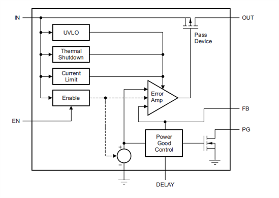
它是LDO,分压电阻在芯片内部

内部block可以看出
我的理解是,LDO的输入输出电流是一样的,如果输入电压发生了变化,那么输出电压也随之变化。不知道我的理解对不对?
这个芯片有个反馈端,来调整输出电压,不知道参考电压Vref是怎么产生的?会不会因为输入电压的变化而变化?
多谢多谢!
谢谢您的回答,麻烦再问一下,我对Power good control没有太理解,请问一下这个功能是用来做什么的?多谢!
我主要是想要输入一个12V的电压(这个电压可能会有波动),产生一个9V的稳定的电压(+/-3%),电流不超100mA,请问一下用这个芯片是不是比较合适?会不会用到Power good control这个功能?
多谢多谢!
LDO中的mosfet处于线性状态,不像开关电源中的开关作用
他会自动调节自己的压降,以使输出电压稳定
时序控制中经常用到,当A路输出电压接近额定输出电压时,power good信号变化来是能接下来要启动的LDO or DCDC
TPS7A4901, 你不需要power good功能
非常感谢!
