TPS61032官方电路接负载瞬间烧坏
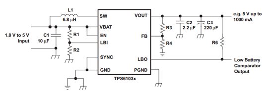
如图官方电路 其中L1=6.8uH 输入电容为两个47uF钽电容 R1 R2 R3 R4都没接 LBI LBO悬空 输出电容为47uF和2.2uF PowerPad已经接地 接3.7v稳压电源后空载测VOUT=4.9V 芯片无发热 但是接上5欧电阻负载瞬间芯片烧坏 现象为SW对地短路 请教各位是什么原因呢?个人觉得应该不是温度过高导致的烧坏 因为接负载的一瞬间烧坏的 之后立即断电测量SW对地已经短路 望指教 先谢谢各位

你好,不接R3 R4 怎么可以得到4.9V的输出电压,把电阻接上再试,谢谢。
你好,查过datasheet里说明TPS61032是固定5V的FB可以悬空,请问事实上可以直接悬空吗
楼主,FB可以悬空,但是LBI不要悬空,规格书中有注明,LBI在不用时接到VBAT或者GND,不要悬空。
你在测试的时候有没有一些测试波形?在加载时,用电子负载测试,慢慢把负载加大,观察一下SW的波形和输出电压,看看在负载缓慢增加的过程中,有什么异常出现。
你好 已经做LBI接地的试验 问题依旧 但是手头上没有电子负载 搜索了一下 社区里面也有几个人遇到同样的情况 请教一下稳压电源的波纹较大会不会导致这个情况呢?
你好,看成TPS61030了,你接负载瞬间烧坏,是指输出电压在突然并入负载还是负载本来接好然后开机,谢谢。
楼主,输入的纹波大到多少?看一下SW点的波形,是否有很高的尖峰。
首先开机空载 测电压为4.9V正常 然后再并入一个5欧电阻 指示灯瞬间熄灭 稳压电源电路进入恒流状态 此时恒流电流3A
亲;千万别只拿原理说事,建议传一下你的PCB。如同给你一张正确的地图;你未必能到达彼岸一样。原理只是正确的前提但不能保证一定正确。不好意思,都成绕口令了。。。
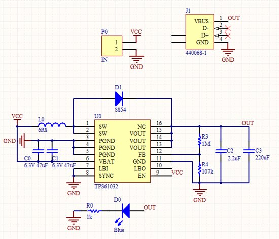
你好 以下是原理图与PCB 至于那个二极管是在网上查找过后有人给的建议 但问题依旧 望赐教


手头上暂时没有示波器 但是TPS61032输入端已经并了两个47uF的钽电容 不知足够没有
亲;输入电容有点偏小,但无大碍。理论上,3.7V入5V1A输出,电感电流至少到了1.7A,需要用3A以上肖特基。按你的图看,电感和肖特基都小了。按现在情况,虽然说瞬间坏有点夸张,但确实挺不过分分钟就得挂。建议换大点的元件试试。
你好 6.8uH是按照datasheet电路接的 至于那个肖特基原来的电路是不存在的 我想应该与这个无关吧?
你好,接好负载开机启动试试看会不会出现问题,谢谢。
HI
严重到瞬间烧芯片,应该只能是电感饱和,你首先需要确认你的功率电感饱和电流够不够(有条件测试一下,或者能确认电感电感饱和电流确实足够大)
layout上,输入电感需要尽量靠近电感输入端。
楼主,把肖特基去掉再测试一下。另外,加载时,电阻慢慢减小,先加20ohm,再加10ohm,再换到5ohm,看看是不是一点载都带不了。
你好 手头上稍大的的电感没有6.8uH的 请问可以用2.2uH暂时代替吗?
你好 现在测试最大可以带载900mA 电压稳定5.08V 负载一旦超过1A瞬间烧芯片
你电感前面 10uF的电容怎么没看到,看你的PCB图纸上没有,你加上去试试。
祝你好运。
