TI提供的方案,如何设计未知参数
时间:10-02
整理:3721RD
点击:
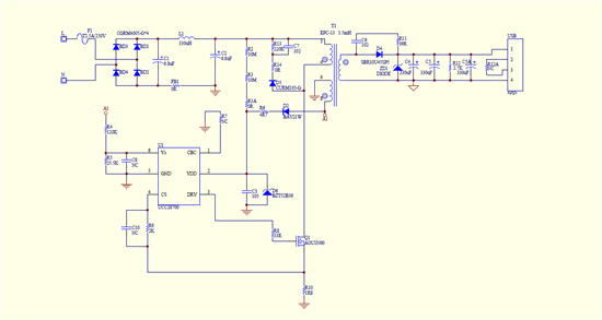
如题按照TI提供的方案设计输入220,输出5v1A 的初级反馈反激电路 , 打算自己绕变压器,可是变压器参数未知。想问问变压器初次级线圈数如何确定? 还有其他参数。

你好,你的原边电感可以参考application note算出来,至于匝数可以使用AP法,关于AP法网上很多资料,谢谢。
你好,你其他的还有什么参数不明白,直接发出来就好了,谢谢。
恩,谢谢! AP法看了下。 发现参数都还是不知道怎么算,涉及的比较多
反激变压器的算法BBS.21dianyuan.com有很多计算的帖子,你可以去找个帖子看看。然后有不懂的再问,从头给你讲解变压器如何设计是不现实的。
你好,有一篇application note有电感算法啊,AP法可以百度反激变压器就好了,算出匝数可以适当调整,单排绕满为优,谢谢。
有一些仿真工具,可以方便你设计变压器的。
推荐一款我去年接触的仿真工具-PExprt7.0
