求推荐芯片型号
时间:10-02
整理:3721RD
点击:
输入10V-34V(由于是用电池供电所以瞬间最低的电压可能会小于10V),输出8.5V 5A以上,试过TPS5450功率不够,想用外置MOS的芯片,要求发热小,体积小,谢谢。
Hi
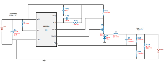
利用wenench软件选型,可以选择封装较小的LM25085:

要保证你这个转换是降压的,这个芯片可以接近100%duty, 所以输入电压不要低于8.5V 即可转换,可以将输入电容加大一点,保证前端稳压。
Hi
如果掉到8.5V一下,就是升降压,就不能用降压的架构,你可以考虑用隔离来做,例如TPS40200, 加变压器, 注意这个芯片驱动力不是很大,做5A输出是您需要增加驱动芯片或者双二极管的架构来提升其驱动力。
您好,
如果对效率有需求,可以使用我们的LM25116做同步整流BUCK,MOS管也可以选用我们CSD系列 低导通电阻的高性能MOS。
进入我们官网,搜索 LM25116,进入LM25116主页,在左下角有个WEBENCH® LM25116, 输入你的设计参数,就可以得到最终电路的设计参数和仿真的一些波形。
你也可以申请免费样片设计你的样机。
谢谢
