TPS40210芯片指教
时间:10-02
整理:3721RD
点击:
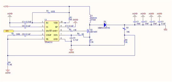
求大神指教一下,我用tps40210做的升压电路,输入为12v,最大输出为100V,输出电流最大为1A,我做的这个电路不知道有没有什么问题,希望各位大神能帮我看下,新手第一次做这种电路求指教,我将不胜感激。

亲;原理没问题。注意输入输出电容。
采样电阻R7太大了,请重新计算
这个电阻肯定是毫欧级别的
输入电阻,您指的是哪个?
我把R7改成了0.5Ω,您看还有哪些地方有问题,就是你看着有可能有问题的希望您能帮我指出来
你好,可以用webench仿真软件设计一下做对比,谢谢。
