咨询该升压电路原理
时间:10-02
整理:3721RD
点击:
TI专家好,
电路图如下所示,电压通过变压器输出,请帮忙分析该电路的升压工作原理,谢谢!

亲;电源地接在何处?
三极管发射极接地;请帮忙分析一下工作过程,谢谢!
你再去好好查一下,确认电路没有抄错?
电路应该是没错
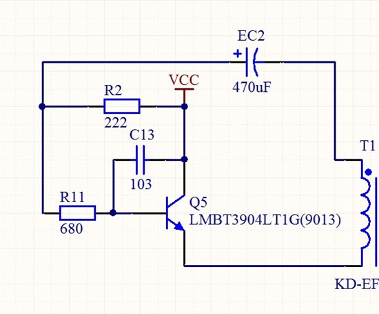
TI专家好,
电路图如下所示,电压通过变压器输出,请帮忙分析该电路的升压工作原理,谢谢!

亲;电源地接在何处?
三极管发射极接地;请帮忙分析一下工作过程,谢谢!
你再去好好查一下,确认电路没有抄错?
电路应该是没错