BQ25895 充电电流小
现在在调试使用TI的锂电池充电芯片BQ25895,我先前按照EVM自己做了一版,使用QC3.0充电器充电电流可以到达2A左右,能够满足我的需求!
但是最近我在另外一个项目上用到这颗芯片,发现充电电流只有1A左右,并且长时间充电的话在studio上位机软件上charge fault出现热保护状态,这应该是说明芯片内部温度已经超过我设置的上限(120℃)。
检查原理图和寄存器设置和原来能满足要求的板子完全一样,PCB设计略微有点差别,但是基本满足datasheet和EVM板子上的要求。
另外我也在板子底部加散热片及铜丝加强散热还是没有改善。这颗片子对导线布局及散热处理真的要求这么高吗?我应该怎么测试调整?
这两个版本测试条件都相同,同一块电池,同一个充电器,芯片及电感也都相同。我从SYS端接入一个恒流负载,先前能用的板子当恒流负载为2A的时候,studio上还有500mA左右的充电电流,现在的板子负载为1A的时候充电电流已经为0,这到底是怎么回事啊,急急急急!请TI工程师帮忙解决
图1 不能用的板子原理图(跟先前能用的完全一样)

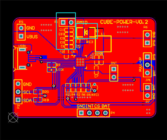
图2 充电电流不足板子的PCB布局图

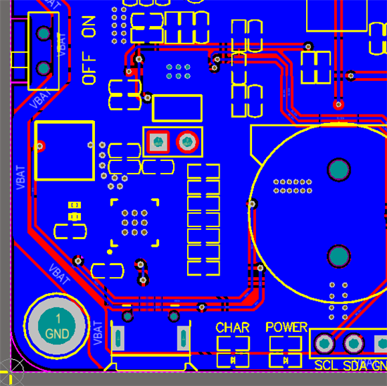
图3 满足要求的板子PCB图,图中方框内为BQ25895自带的boost电路外围器件(没有焊接)

您好,
请把BQ-Studio的软件界面截图也发过来看下,最好的Field View视图。谢谢!
经FAE支持,现在已经解决,原因是输入端的micro usb地线没有就近和芯片地相连接,而是被底层的两根信号线隔断后从右边接了上去,把输入地线(micro usb)飞线到芯片的底层pad引脚即可。这个理由觉得有些勉强但是问题真的解决了,layout还是很重要的。

