BQ24630电路电容选用
时间:10-02
整理:3721RD
点击:
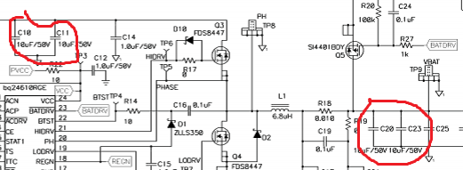
BQ24630电路如下图电容选用有什么讲究吗,比如这个两10UF 可不可以用一个47UF?

- 并联电容的作用一般是降低电容的ESR,并联两个10uF的电容,其ESR要比单个47uf的ESR小
那这个电容容值用大,比如用两个47、或100F电容,对应用有没什么不利和影响?
C20和C23改大后,会改变降压DCDC的环路,影响零极点
谢谢!
