BQ24600 芯片做的 3串锂电池 充电电路 无法充电
自己按照TI 官方 下载的一个 3串锂电池电路 画的电路板 原理 一致 却不充电
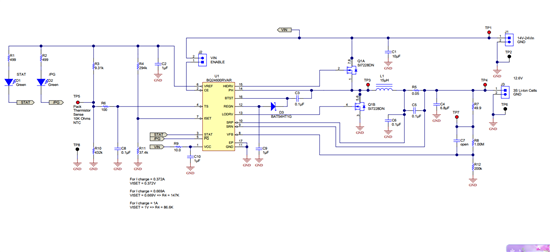
原理图如下:

上电之后 不接电池 STAT 接的LED灯 一直在闪烁 接上12V 锂电池之后 一样 还是在闪烁 其中 PG 接的LED灯 一直常亮
测量VFB引脚 电压 1.99V REGN 6V VREF 3.3V 电源工作都正常
HIDRV 上电不到 1V电压 PH 上电 不到1v电压 (没接电池)
HIDRV 上电不到12V电压 PH 上电 不到12v电压 (接电池)
看了手册上面的 说 STAT BLINK 状态 有几种情况 Charge suspend,timer fault input overroltage,battery absent 初步感觉是没有检测到电池这种情况
进入充电状态 还要满足 一下条件
CE is HIGH
• The device is not in VCCLOWV mode
• The device is not in SLEEP mode
• The VCC voltage is lower than the ac overvoltage threshold (VCC < VACOV)
• 30-ms delay is complete after initial power up
• The REGN LDO and VREF LDO voltages are at the correct levels
• Thermal shut (TSHUT) is not valid
• TS fault is not detected
感觉 以上条件都满足了 为啥就是不工作呢?
用过 BQ24600的朋友 帮忙分析下原因
或者在 TI 工作的 朋友 帮忙分析下。
TS脚的电压是多少?若超出了1.2 -- 2.4V这个范围,则IC会判断电池过温而停止充电了,就会出现闪灯和不充电这种现象了。若没有NTC,TS脚可以用固定电阻将VREF分压到1.8V接到TS脚即可。
确实是这个问题 仔细看了下手册 确实这样的 感谢。
