TPA3116在 PBTL模式不能正常工作,求解
TPA3116在 PBTL模式,一个单芯片一个声道,输出端直接短接再串联电感,试了几种增益偏置电路都不能工作。问问这种方案是否可行。附件有电路图
Hi weiming,
TPA3116D2 支持PBTL输出直接并联再接电感,需要注意一点的是建议LC选为10uH+1uF,详细原理图见datasheet第14页。
另外你再参照我们datasheet中给出的典型应用原理图仔细检查一下:
1. MODSEL引脚你是如何接的?是否接地?
2. SD/FAULT引脚是否接有上拉电阻?
3. MUTE引脚电平是否正确?是否使芯片处于MUTE或Shutdown状态?
Thanks!
thanks Jacky for helping.
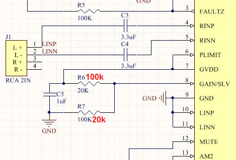
根据您的建议调整LC为 10uH+1uF,也简化了电路,还是不能工作,更新原理图见附件。
测试结果如下:
1.SDZ端仍然处于低电平状态 ,测试为0.3v左右,(不知道什么原因使得FAULTZ输出低电平)。
2.GVDD端电压为5.3V,GAIN/SLV端电压为0.85V,按照100K,20K比例分压,应属正常。(但是换不同一种增益设置,GVDD端的电压不一样,不知道是否正常)
3.MUTE端直接下拉100K电阻接地,实测电压为0.1V,应属正常。
备注:测试电路中除了一个电源部分用了一个2200uf的有极性电容外,其他均为无极性的金属薄膜电容。有西门子、wima、ERO等牌子。双层电路板,纯手工布线,走线也比较工整。测试各部分没有短路。
另外,看了验证版中的电路图,BSPL端出了串接220nf的电容外,比datasheet中的典型应用电路图多了330pf和一个10R的电阻接地,此两个元器件是否必须?
Hi Weiming,
你原理图中增益配置有问题,在Master模式下,26dB增益对地电阻应为20kohm, 对GVDD电阻应为100kohm。你把电阻改了再试试。

PWM输出端330pF+10R构成Snubber电路,也就是RC吸收回路,用于降低PWM的Spike电压,提高芯片工作的可靠性,推荐电路中加上此电路。
Thanks.
检查了下电路,没有问题,这图应该是拷贝了旧版。看一些资料,应该是PCB的问题,问下有没有指导布线的文档。
你好:
在Tpa3116datasheet第24页有简单的PCB布线的文档。你可以参考下。
Hi,
附件是我们EVM板的Layout,建议你参考一下:
2768.TPA3116D2EVM_RevC-BottomCopper.pdf
7384.TPA3116D2EVM_RevC-TopComposite.pdf
5504.TPA3116D2EVM_RevC-TopCopper.pdf
0081.TPA3116D2EVM_RevC-Schematic.pdf
另外能否上传你们PCB Layout,我们帮你check一下是否PCB有问题?
Thanks!
附件中:
在PBTL模式,
1.datasheet中是先将两路输出并接后接LC滤波器,(上图)
2.在评估板中是每一路输出先接入LC录波器再并接。(下图)
这两种方案有什么本质区别?
第二种方案比第一种方案多了一倍的LC滤波器件。数字功放类的电感普遍价格较高,这个明显增加系统成本。
在第一种方案中,LC参数是否仍为10uH + 1uF ?
Hi weiming,
TPA3116D2可以输出直接短接接成PBTL模式,LC参数仍为10uH+1uF,但这时选电感的饱和电流要加倍。我们EVM板上之所以短接在电感后面,是考虑不用更换电感(更换成饱和电流能力更大的),方便评估BTL和PBTL模式。这两种方案没有本质区别。
Thanks.
Hi Weiming:
第一种才是真正意义上的PBTL。 Tpa3116是可以支持输出直接接在一起再接电感的。
针对第一种PBTL,要求芯片的可靠性增加,输出的匹配程度要很好。而第二种由于在输出接在一起之前加了电感起了一定的缓冲的作用。
所以并不是所有的芯片都能在输出端接在一起再接电感的,只有支持PBTL的才可以这么做。
-
您好!问一个问题:
用TPA3116D2做低音功率放大,接成PBTL模式,但是输入的低音有左右声道的低音OUT_R、OUT_L,另外还有蓝牙输出的FM_OUTR、FM_OUTL(也是低音),那么是不是把这四路合并成一路输入?如下图:

