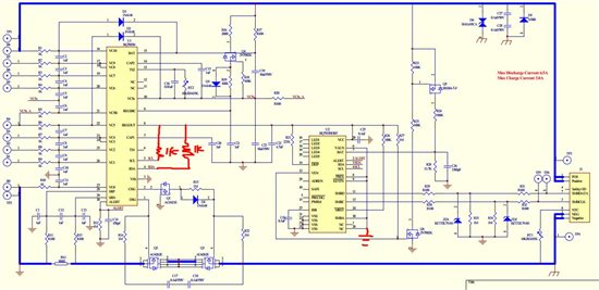
bq76930+bq78350
时间:10-02
整理:3721RD
点击:

发现76930的OVRD_ALERT一直拉高,MOS管一直无法打开,求解?
I2C与78350之间有上拉,CAP1和VC5x与CAP2之间电压3.3V正常
另外78350上面看到的MOS管已打开,但是实测结果是MOS没有开。。。


这两个都属于电源IC,建议您在”电源管理“这个版块下发帖。
你好,你的CHG和DSG这两个寄存器都是灰色的,怎么可能打开MOS管啊
