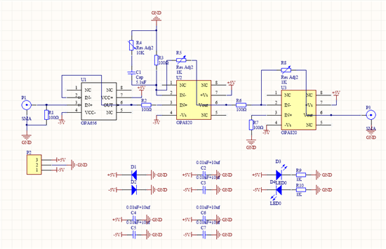
OPA820两级放大电路
时间:10-02
整理:3721RD
点击:
请问TI员工,我用OPA820设计两级放大电路,为什么到了输入20M,左右出现了这样扭曲的波形


忘记说了,输入是40mv
已转至对口论坛
请问R5以及R8 是什么样的可调电阻?
可调电阻可以通过的频率一般很低,不推荐在高频的电路中使用。
请问TI员工,我用OPA820设计两级放大电路,为什么到了输入20M,左右出现了这样扭曲的波形


忘记说了,输入是40mv
已转至对口论坛
请问R5以及R8 是什么样的可调电阻?
可调电阻可以通过的频率一般很低,不推荐在高频的电路中使用。