关于LM6703运放的增益问题
时间:10-02
整理:3721RD
点击:
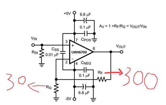
照着datasheet里面撘了一个电路,设定Rf为300放大10倍结果无论怎样都只放大2倍左右,另外改了Rf为900欧一样没有改变只有两倍,SD管脚我是悬空的。



不知道输入什么信号, 有个可能: 这 300 欧姆太小, 输出驱动不了
输入是什么信号,信号源内阻,Rin是多少呢
照着datasheet里面撘了一个电路,设定Rf为300放大10倍结果无论怎样都只放大2倍左右,另外改了Rf为900欧一样没有改变只有两倍,SD管脚我是悬空的。



不知道输入什么信号, 有个可能: 这 300 欧姆太小, 输出驱动不了
输入是什么信号,信号源内阻,Rin是多少呢