INA333放大直流小信号
时间:10-02
整理:3721RD
点击:
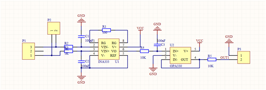
大家好,我现在需要测一直流小电压,电压范围从0-2mv,采用差分输入,想用INA333放大1000倍,但是做出来的板子没有输出,我用TINA仿真也不对,第一次用这个仿真软件,有可能是我不会用,我的电路如下
这是实际的电路图
这是仿真图
具体测量的结果是怎么样的?把你的仿真源文件贴出看下!
大家好,我现在需要测一直流小电压,电压范围从0-2mv,采用差分输入,想用INA333放大1000倍,但是做出来的板子没有输出,我用TINA仿真也不对,第一次用这个仿真软件,有可能是我不会用,我的电路如下
这是实际的电路图
这是仿真图
具体测量的结果是怎么样的?把你的仿真源文件贴出看下!