请高手帮忙详细分析---三极管放大电路
时间:10-02
整理:3721RD
点击:
本人研究了一段时间,对该电路看不太懂,请哪位高手帮忙分析一下:
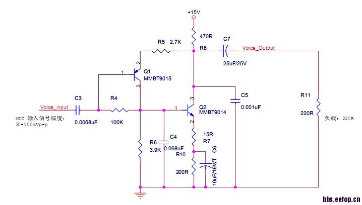
1、Q1和Q2的放大倍数是多少?我按公式来算的结果与仿真结果大不相同。
2、Q1采用PNP管,该电路的静态工作点和放大倍数如何分析?
3、在此电路,为什么用采用PNP管呢?在此处的好处是什么?
1、Q1和Q2的放大倍数是多少?我按公式来算的结果与仿真结果大不相同。
2、Q1采用PNP管,该电路的静态工作点和放大倍数如何分析?
3、在此电路,为什么用采用PNP管呢?在此处的好处是什么?
这个要自己用小信号模型分析吧
两级都为带源级负反馈的共源级,书上有公式的
为什么用采用PNP管可能是基于输入共模电平的考虑
采用PNP应该是考虑在layout中NPN难以实现吧。NPN在layout中会通过衬底短路。
两级直流耦合
是filter和放大融合的电路
两级都为带源级负反馈的共源级
模拟学书上都有公式的
PNP是用来级联匹配的吧
哥们,你还应该给出负载上的波形才能分析Q1,Q2的具体放大倍数吧。
是filter和放大融合的电路
是filter和放大融合的电路
小编所示电路是两级反相放大器级联电路。每一级反相电路采用负反馈稳定静态工作点。采用负反馈方法稳定静态工作点带来的问题是基极与集电极之间的负反馈电阻会影响交流放大倍数使其减小,同时使放大器输入阻抗降低。根据小编提供的参数计算显示方法倍数小于1。同时仿真的结果验证了计算的结果,计算与仿真之间的误差小于5%。该误差源于模型参数,从工程角度可以接受。由于篇幅所限,没有把计算过程和仿真结果贴上来,后续如果小编有兴趣,本人可以把计算结果贴上来。另外,从工程设计角度看,小编所给电路的参数应该有误,因为这些参数组合会带来很大的相移,同时对信号的衰减较为严重。还有就是第二级放大的参数太小,使得三极管的交流小信号电阻的影响不能忽略,也就是该电路会比较依赖三极管的参数,稳定性和一致性存在问题。建议根据实际需要重新调整相关参数。
我也是这个情况....
