应用于物联网领域的高精度、免校准“电”计量芯片-合力为科技
应用于物联网领域的高精度、免校准“电”计量芯片-合力为科技
在物联网行业的整体发展和市场驱动下,智能家居厂商迎来了发展的历史机遇。然而,物联网市场需求的多样性,对智能家居厂商提出了更高的要求,深圳市合力为科技有限公司专注于解决物联网”电”测量领域的技术研发,致力于为广大智能家居厂商提供优质的计量芯片和解决方案。
2013年是中国智能家居元年,这一年随着Broadlink的SP1插座和小K智能插座的推出,智能家居行业以前所未有的速度在爆发,随着这几年的发展,智能家居产品逐步增多,围绕以“电”测量为中心的产品也越来越多样化,如智能空调、智能路灯等产品。

HLW8012介绍
深圳市合力为科技最早推出的适合于智能家居产品应用的功率计量芯片HLW8012,广泛用于各类智能家电产品。HLW8012具有封装小,功耗低,精度高,外围应用电路简单等优点,下图是HLW8012的典型电路。

功率计量芯片Roadmap图
同时为了配合智能家居厂商的需求,深圳市合力为科技的计量产品线有一系列的升级,推出了适合不同应用场景的”智慧型”功率计量芯片,以下是计量芯片的Roadmap图;

HLW8032介绍
HLW8032是在HLW8012的基础上做的升级版本,串口通讯方式输出,波特率为4800bps,每50ms发出一组电能数据(电压、电流、功率值等)。
HLW8032 是针对于某些应用场景在MCU的资源不够的情况下推出的一款计量芯片。通过UART口,可以非常方便的读取用电数据;
下表是HLW8012和HLW8032的功能对比表:

从上表可以看出, HLW8032是在HLW8012的基础上提供了数据串口,将频率脉冲输出转为固定串口输出,依然采用了SOP8的封装。
HLW8032测量的分辨精度是0.5%,批量出厂的一致性在1%以内(以标准信号为参考),在外围器件以及工艺一致性得到保障的前提下,完全可以做到免校准而满足很多用户的需求。
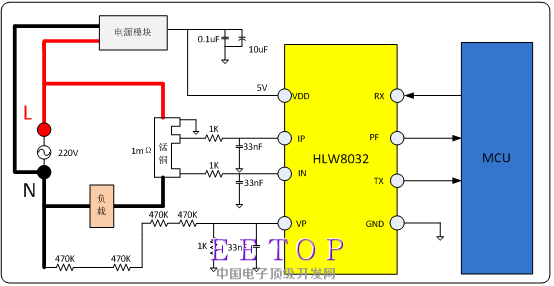
下图是HLW8032的典型应用电路:

上图可以简单看出与HLW8012的典型应用一样,应用起来对已经熟知HLW8012的用户来说更是轻车熟路。
