ADI推出符合国家电网总体思路的系统解决方案
时间:10-02
整理:3721RD
点击:
针对中国国家电网在提出的“配网自动化终端DTU/FTU需要考虑一二次设备融合的需求和考虑采用电子式互感器来取代传统的电磁式互感器”的总体思路,ADI推出了整套的芯片级信号链来满足这些新的应。
下载该方案完整资料,请点击链接:https://ezchina.analog.com/thread/15676
ADI的系统方案为您提供:
. 可以满足国网新要求的信号调理方案
. 高可靠性及满足EMC测试的设计
. 考虑DTU/FTU近期及远期变化而满足的设计兼容性
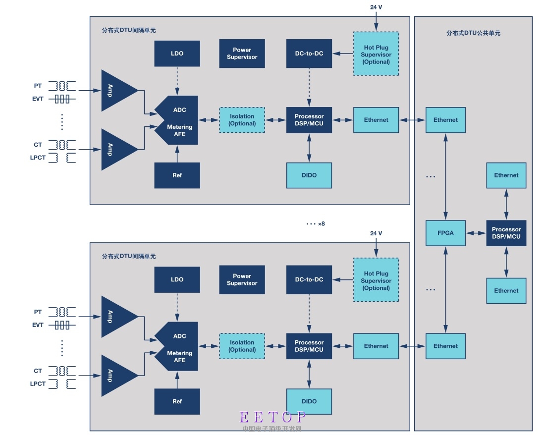
ADI解决方案框图
现阶段DTU/FTU一二次融合系统方案框图

远期DTU/FTU的分布式系统方案框图

多谢。
