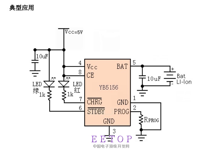
替代TP4056 带电池反接保护单节锂电池充电芯片!
时间:10-02
整理:3721RD
点击:
脚位兼容TP4056 带电池反接保护 反接不烧芯片 适合充电器等产品
有兴趣的可以交流下!

有兴趣的可以交流下!

