利用运放THS3001的做的放大电路,发热严重,无明显放大,求指导
时间:10-02
整理:3721RD
点击:
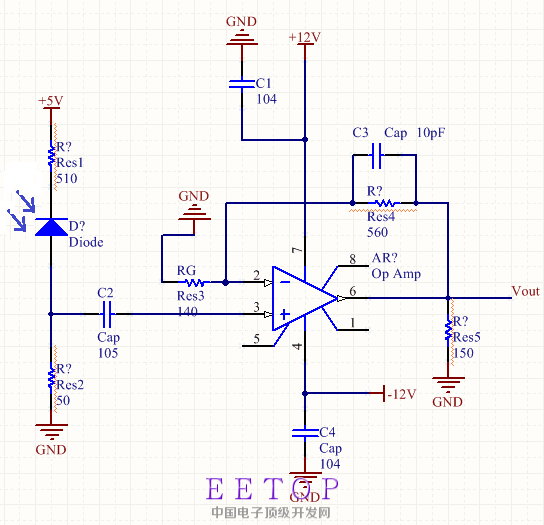
用示波器检测到3脚会有峰峰值为30mv左右的正弦波,但输出基本无信号,是电路设计有问题吗?谢谢
回复 1# sdhle



建议你先把 RES5 拿掉不要用
RES3改 1.2K RES4 改 5.6K
第3脚和C2 之间串联一个1K 试试看器件发热是由于电流过大,拿掉RES5应该可以减小电流。但不工作的原因可能是因为3脚对地是高阻,运放的2脚和3脚有偏置电流,所以需要接一个小一些的对地的电阻。但在你的电路中没有这个电阻。建议把RES2移到C2的右边,接到3脚和地之间。同时增大阻值,负责会和RES1构成一个分压电路,抵消掉了放大电路的功效。
楼上说的有道理!
