74HC589用作并转串数据传送,疑问求解
时间:10-02
整理:3721RD
点击:

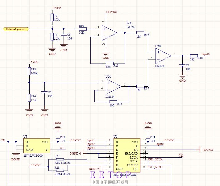
74HC589用作并转串数据传送,那么这个SLOAD这个脚是什么作用?一般电路怎么接?怎么处理?也就是第13脚,请各位赐教,谢谢!
请各位不吝赐教,谢谢!

附上电路,13脚不知道怎么处理。
最后一位穿行数据到来时 SL引脚设低 数据信号输出至PIN
SLOAD pin controls parallel LOAD or serial
shift operations for the shift register
