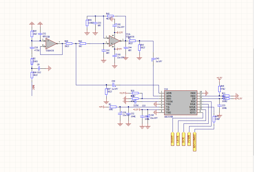
ADC的输入接法的作用
时间:10-02
整理:3721RD
点击:
各位大侠,音频ADC的输入为什么接成这样,这样接有什么优点,希望各位分析电路一下
自已顶下
求解,求解
只能看懂大概,mic的语音信号加射随器,在分两路,一路为右声道,另一路加反向放大为左声道、、
不错不错
这样接有什么用处
那位可以帮解说
学习了,飘过
求讲解
单端转查分同时提高弱信号带载能力?猜的
